Adrenal incidentalomas are not an uncommon finding on CT. The ACR gave recommendations on their management in 2017, which can be read in the open-access article here. The first thing that one should realize on reading the recommendations is that only adrenal nodules more than 1 cm in size in the short axis need further evaluation. To quote the paper, ‘an incidental adrenal mass that is <1 cm in the short axis need not be pursued.’
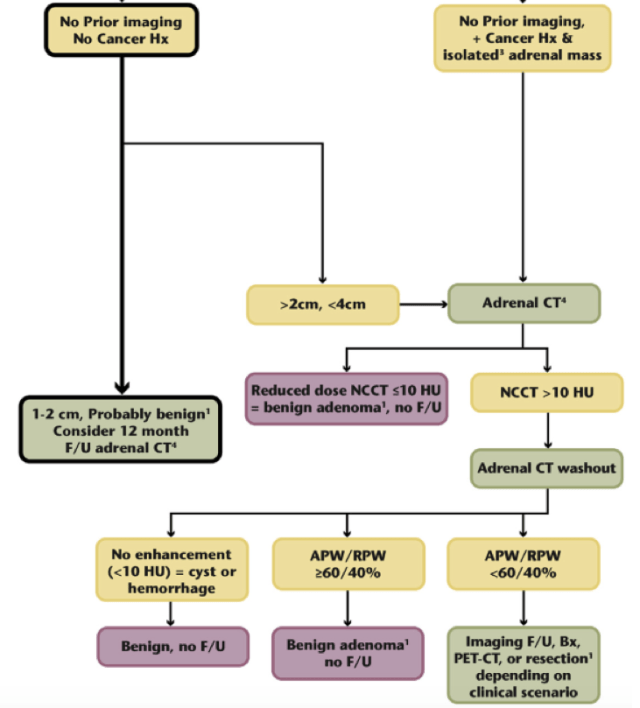
The management of an adrenal incidentaloma is based on its size and morphology.
Lesions ≥4 cm are assumed to be malignant and managed accordingly, while those between 1-4 cm are considered indeterminate and need further evaluation.

For indeterminate lesions between 1-4 cm, prior imaging is very helpful for further characterization. A year of stability indicates benign etiology.

Indeterminate lesions between 1-4 cm and without prior imaging should be evaluated further using adrenal protocol CT/ MRI/ PET-CT or biopsy.

(1) Consider biochemical assays to determine functional status and exclude pheochromocytoma before biopsy/resection.
(2) “No enhancement” applies if an examination without and with intravenous contrast is available.
(3) “Isolated” defined as no other metastatic disease identified.
(4) May consider chemical shift MRI (CS-MR).
– Akshay Baheti, Tata Memorial Hospital
PS: All images are a copyright of the original published article.

Pingback: Incidental Findings Follow-up Recommendations – Cafe Roentgen